尊龙凯时-人生就是搏
首页
产品展示
终端控销系列
创伤护理系列
差旅出行系列
日常护理系列
家庭护理系列
营养产品系列
临床院线系列
试纸检测系列
疾控防疫系列
清洁消毒系列
集团产业
关于我们
集团简介
企业文化
发展历程
企业布局
社会责任
新闻资讯
公司快讯
热门推荐
联系我们
联系方式
人才招聘
产品展示
终端控销系列
创伤护理系列
差旅出行系列
日常护理系列
家庭护理系列
营养产品系列
临床院线系列
试纸检测系列
疾控防疫系列
清洁消毒系列
集团产业
关于我们
集团简介
企业文化
发展历程
企业布局
社会责任
新闻资讯
公司快讯
热门推荐
联系我们
联系方式
人才招聘
公司快讯
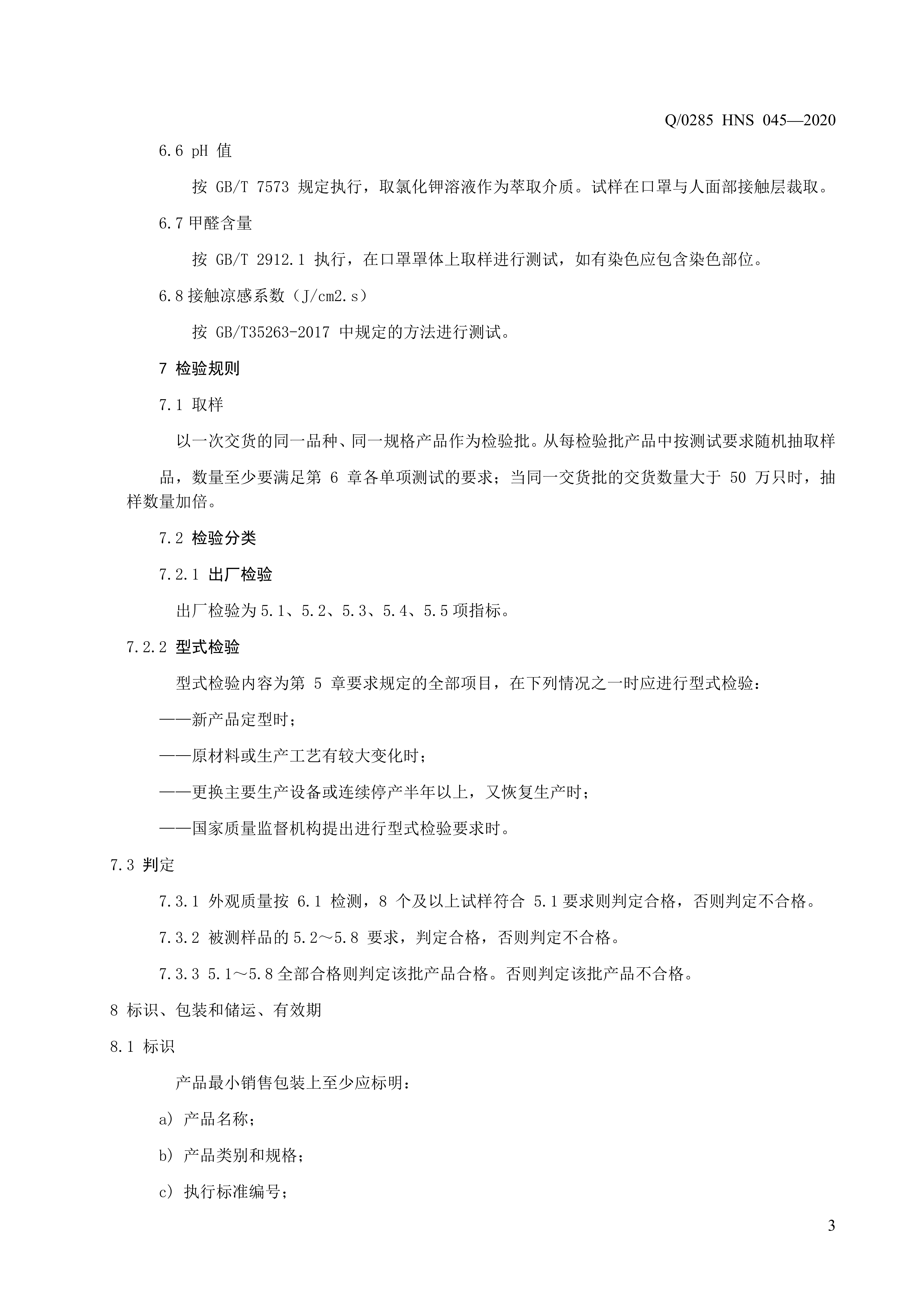
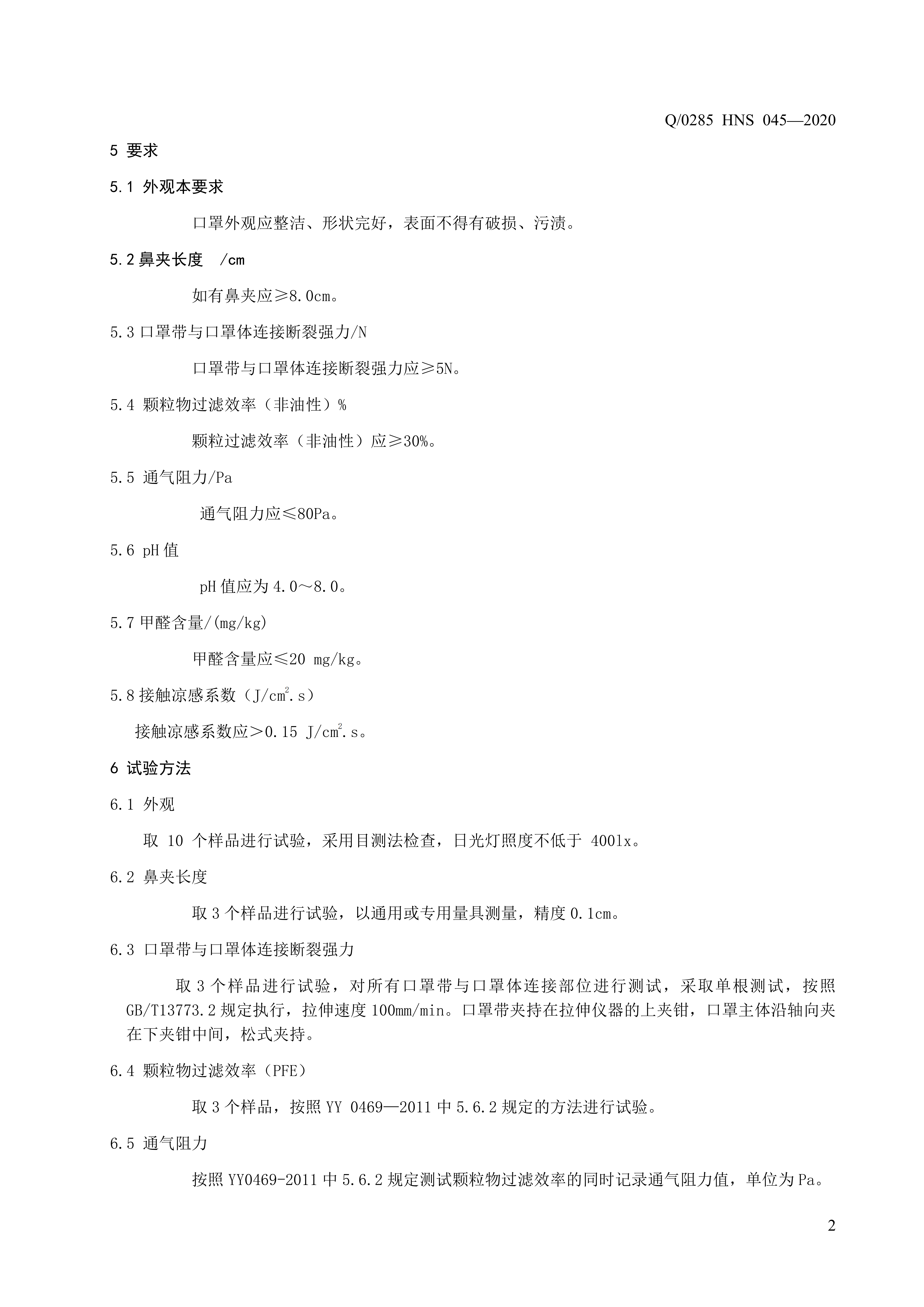
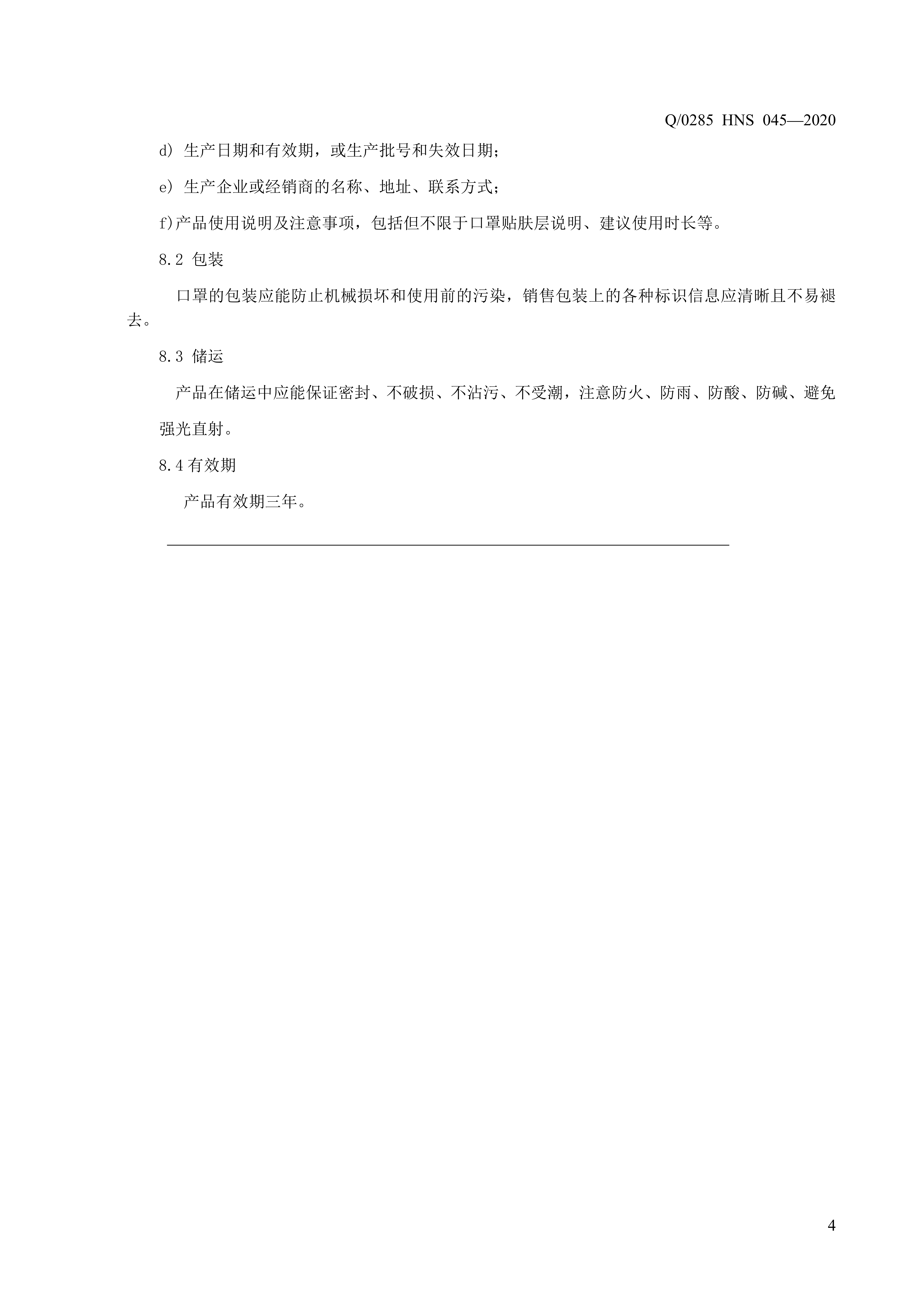
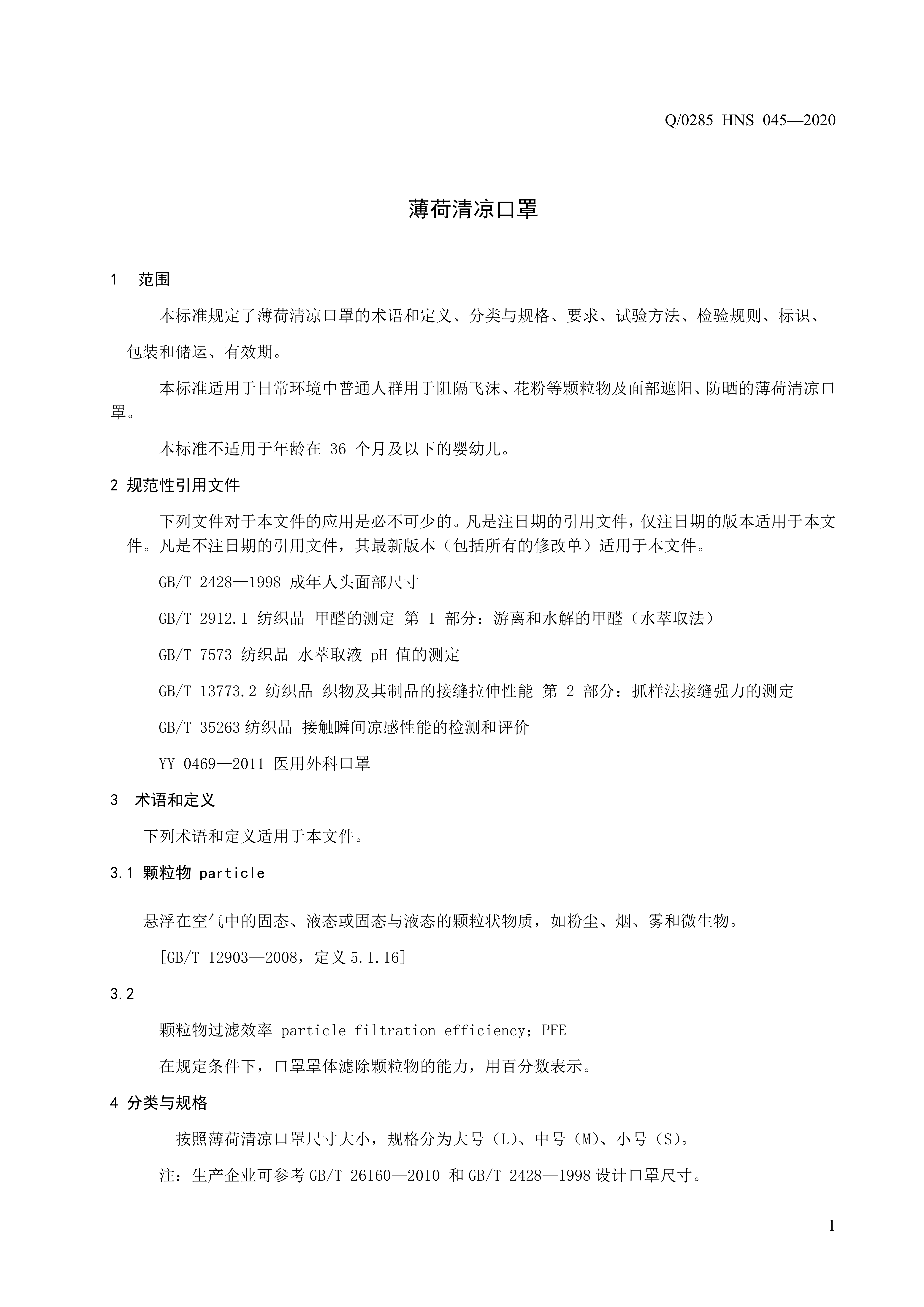
青岛海诺生物工程有限公司企业标准 — 薄荷清凉口罩
2022.08.23
返回列表
返回列表